Algorithm
Definition
Definition
- A sequence of instructions OR rules to be followed in order to solve a problem or do calculations.
- Usually done by Computers.

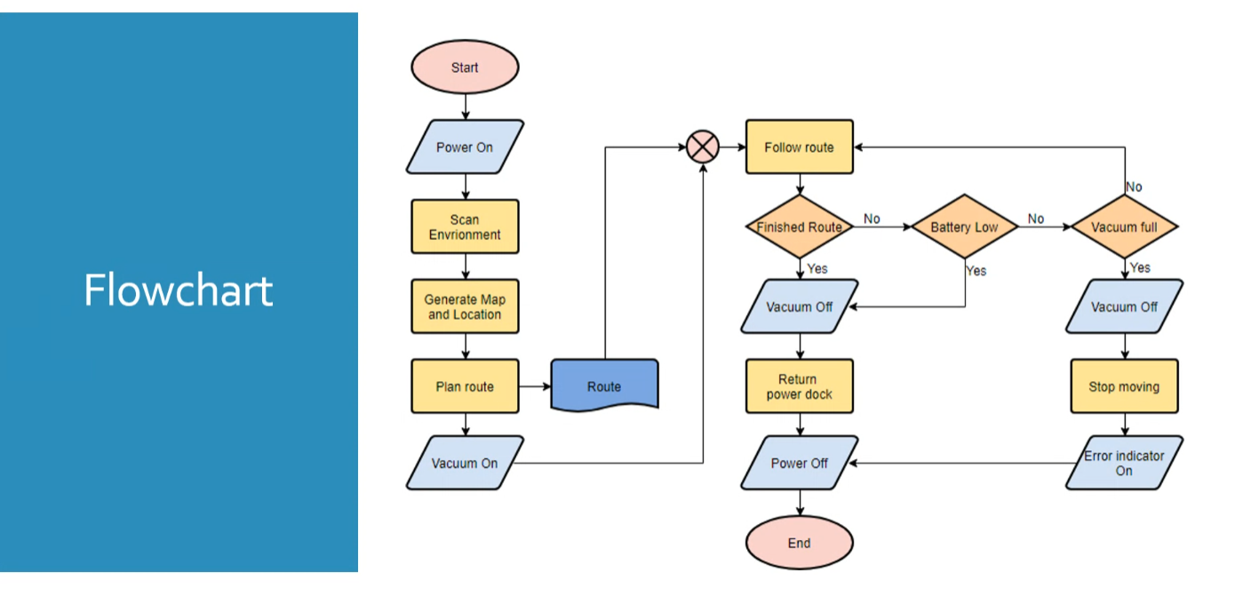
Flowchart
Definition
Connected set of shapes that represents instructions/procedures.

Pseudocode
Definition
It is a step-by-step logical procedural way of programming, written in English.
- It’s “fake code”.
Example

